作者 | 陈振
来源 | 财经八卦(ID:caijingbagua)
引言:新车大量积压,销量持续下滑,每卖一辆车都在亏损,少亏简直是万幸,谁也没想到跟着世界级豪车混的经销商,竟然已经沦落到如此地步。
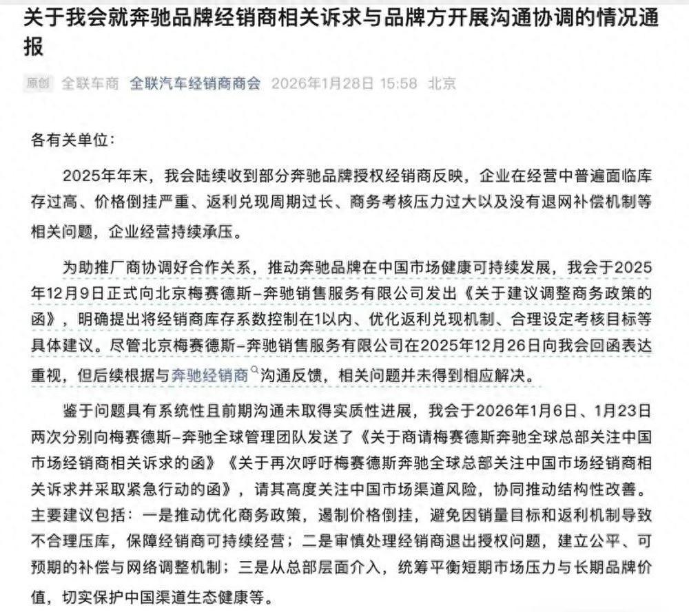
在2026年1月28号的时候,一则经销商和世界级豪车奔驰的沟通协调情况通报,直接震惊了车圈。
都知道这两年,传统汽车经销商比较难,但没想到已经难到了这个地步,曾经跟着世界级豪车合作,吃尽品牌高溢价红利的不少经销商,如今竟然快生存不下去了?
图源:全国汽车经销商商会
从情况通报来看,国内经销商和奔驰的“矛盾”由来已久,并且这种“矛盾”已经导致一众经销商处于生存困局之中了。
不少经销商旗下的门店,都或多或少的存在亏损问题,部分门店甚至出现了每卖一辆就亏一辆的窘境。
更加残酷的是,有些经销商想卖一辆亏一辆都做不到,由于新能源车型的冲击,特别是问界在豪车市场的强势崛起。
图源:网络
许多传统豪车都面临着销量下滑的情况,不少经销商的车卖都卖不出去。
他们的新车库存也长期维持在高位,而为了解决库存问题,以及相关的销量指标,许多门店又都普遍采取“降价换量”策略。
相关的终端价格在不断走低,甚至还出现了终端售价低于成本价的情况,如此循环往复,经销商的资金压力可想而知。
图源:网络
如今不少门店只能勉强维持经营,盈利与否完全取决于上游厂家的相关返点。
然而在从去年开始,不少经销商却发现,主机厂的返点发放时间却在一再延后,这进一步加剧了经销商的资金压力。
所以经过一年的承压,一众经销商最终向“娘家人”全联车商反应相关问题,其在2025年12月9号就向奔驰方面致函,希望对方可以重视并改善相关的渠道风险问题。
图源:奔驰
不过让人没有想到的是,在全联车商三次致函的情况下,如今一个半月过去了,奔驰方面也仅仅是做出了“重视”和“研究”的表态。
难道连“娘家人”挺身而出撑腰,都救不了如今的经销商弱势困局?
均销量直跌30%以上
部分门店一年卖不到500辆
在很长一段时间内,传统进口豪车都靠着极高的品牌溢价,在国内卖出了意想不到的价格,部分车型还遭到了许多老钱新贵的加价抢购。
由于传统进口豪车在国内采取的并不是直营模式,而是通过经销商卖车。
因此在传统进口豪车辉煌的年代,与它们合作的一众汽车经销商,也靠着其强大的品牌统治力和高溢价,从中赚的盆满钵满。
图源:奔驰
可以说在当时,如果能拿到一张传统进口豪车的国内品牌授权,那就意味着拿到了财富之门的钥匙。
在2011年到2020年这十年之间,更是国内传统进口豪车的黄金发展十年,特别是在2018年到2020年,豪车市场更是以年均10%的速度在增长,相关的经销门店也是越开越多。
以奔驰为例,在2012年其在华经销商门店只有262家左右,而经过十多年的发展,这个数字到2024年已经超过了700家,13年时间里增长了100%以上。
图源:奔驰
可是有时候经销商门店太多,也不一定是好事。在品牌火热的时候,这些经销商自然可以跟着挣钱,然而当品牌销量下降的时候,经销商门店就只能各自生存了。
如今奔驰在华经销商门店,就遇到了这种问题。在过去十多年的时间里,其在华经销商数量增长了100%,然而奔驰在华最新的年销量却创造了近十年来的第二低。
其去年的在华销量只有57.5万辆,和2024年相比跌幅更是达到了19%。
图源:澎湃新闻
无论是销量还是相关同比跌幅,奔驰都创造了BBA中的最值,BBA的在华格局,也因为奔驰去年的销量的表现,直接变成了BAB。
这种现实的销量下跌,就造成了一众经销商僧多粥少的窘境。在2025年奔驰经销商的平均单店销量直接暴跌了30%以上,有一些门店甚至一年都卖不到500台车。
但即使这样,许多经销商依然要在卖不出车的情况下,承担厂家规定的提车任务,而且相关的考核目标还越来越严格。
图源:奔驰
如果完不成相关的指标,还会影响到季度返点,这里面的影响差额甚至高达十万乃至百万以上。
经销商所承受的压力,以及行业的转型阵痛,最终把经销商和主机厂的矛盾推上前台。
价格大跳水21万
世界级豪车为何卖不动了?
在2025年奔驰就因为销量问题,和相关的在华经销商先后调整了8次销售目标,结果不出所料,纵观其在华2025年的全年销量,也只有57.5万辆。
这个销量水平,和奔驰两年前的在华巅峰时期的76.5万辆,差了接近20万辆。同时这个销量水平几乎和其十年前的在华销量不相上下。
图源:奔驰销量数据
也就是说,奔驰在华的销售规模,如今已经倒退到了2016年前后的水平。
同时在2026年1月的时候,奔驰已经向在华供应商说明了2026年的相关销量预期,其国产车型的年预期量在50万辆以下。
如果这个预期量实现的话,那就意味着奔驰的在华销量,依旧有可能再次维持在十年前的水平。
图源:奔驰
曾经的三叉星芒真的辉煌不再了吗?从其一些热销车型的在华销量和价格来看,辉煌不再可能是真的。
奔驰销量下滑的本质原因,其实还是产品的竞争力问题。比如奔驰C级,曾经做为中型豪华轿车的扛把子,在很长一段时间,都为奔驰的销量撑出了一片天。
可是在2025年,其销量和2024年比较而言少了整整3.54万辆。
图源:奔驰
而在如今国内的35万到40万价位的豪车市场中,油车的销量更是下降近19.2%,新能源在其中功不可没。为了挽回销量,奔驰经销商在去年进行了一系列的优惠。
比如被寄予厚望的EQE SUV,在月平均销量200辆以下的情况下,有些门店的对于此车部分车型的报价,还出现了29.95万的价格,这比51万的指导价低了21万左右。
图源:懂车帝
不少经销商把这种被迫优惠的措施,归结为市场的价格战,就连奔驰的CEO也认为,在华销量的下跌,很大部分是因为行业的价格战而导致的。
但另外一边,同为BBA家族的奥迪,却用销量证明了,并不是油车不好卖了,而是传统油车不好卖了。
奥迪在去年通过和华为智驾的深度合作,推出了全新的A5L,并且迅速引爆了豪华B级车市场,成为奥迪去年在华的新增长点。
图源:一汽奥迪
最终助力奥迪成为去年BBA在华市场同比跌幅最小的车企。全新A5L的成功也证明了,油车好不好卖,归根结底还是要看产品核心逻辑和整体竞争力。
如今有部分传统进口豪车,对于中国市场还有着之前的那种我是“标准制定者”的“高傲”。
有些传统车企在面对新势力崛起,国产豪车强势冲击的情况下,仍然不愿意放下身段,看不到中国车主的新出行需求,这其实导致这几年部分传统油车销量下跌的根本原因。
图源:小红书
当然奔驰CEO虽然嘴上说着销量下滑,是因为市场价格战导致,但是在行动上其却很诚实做着许多肉眼可见的其他改变。
全新奔驰S级登场
能否“打过”尊界,力挽狂澜?
在各大经销商总结去年部分车型为什么卖不好的原因中,就有这么一项——新车智能化跟不上市场需求的变化。
比如奔驰在2025年推出的纯电新车CLA,这款被奔驰寄予厚望的转型之作,可其上市首个月销量也不过千台。
之所以会有这种问题出现,归根结底还是奔驰并未适应,国内汽车市场已经进入了产品快速迭代时期。
图源:奔驰
不过针对这些问题,奔驰已经有了很大的改变,比如和其他传统豪车一样,不断的加大中国团队的本土决策权,以此来更好的适应国内快速迭代的市场。
最重要的是,在其140年生日之际,奔驰还拿出了一款具有颠覆性,号称最全面的中期改款产品——全新S级。
图源:奔驰
在豪华车市场上,奔驰S级很长一段时间,都是扛把子般的存在,其每一次改款升级所搭配的新技术,几乎都成为了未来行业的发展新趋势。
而如今全新S级,相较于上一款,其有超50%的零部件,进行了重新的优化升级和再开发。在智能化方面,更是诚意满满。
全新S级车身共搭载了12颗传感器、10颗摄像头和5颗雷达,支持高速领航辅助驾驶。同时还搭配了由AI大模型支持的虚拟助手,座舱也是大连屏设计,更具科技感。
图源:奔驰
全新奔驰S级的出现,极有可能会再次改变超豪华轿车的市场格局。这对于正在70万以上超豪华轿车强势崛起的尊界S800来说,也势必将会是一个不小的挑战。
奔驰在华的新布局,还不止于此,在整个2026年奔驰将会推出15款或改款或全新的车型。
而随着豆包大模型、宁德电池、Momenta辅驾系统的相继搭载到奔驰全新纯电车型上,其势必很有机会,在国内的电车和油车领域,都打出一个漂亮的翻身仗来。
写在最后
不仅仅是奔驰,BBA家族的其他成员,也在针对国内市场,加大相关的本土化部署。
2026年随着许多针对国内车主新需求的新车型落地,以BBA为首的传统豪车,势必会在市场上,进行一场前所未有的“反攻”。
图源:奔驰
届时相关的行业竞争势必会更加的激烈,到底是传统豪车跟上了智能化电动化步伐,重新夺回市场,还是国产车继续强势崛起,重新定义豪华汽车,让我们拭目以待吧!
对此,您怎么看?欢迎评论区留言讨论,发表您的意见或者看法,谢谢。

全部评论 (0)